一种高强度复合材料杆
发布时间:2015/2/5 16:32:04 阅读:
次
[发明公布] 一种高强度复合材料杆
申请公布号:CN104266072A
申请公布日:2015.01.07
申请号:2014104733482
申请日:2014.09.17
申请人:北京可汗之风科技有限公司
发明人:杜瑛卓; 刘军华; 张旺
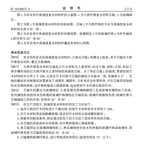
地址:100080北京市海淀区清河西三旗环岛东200米2号楼2087室
摘要: 本发明公开一种高强度复合材料杆件的结构形式及其制作方法。高强度复合材料杆主要用于建筑、机械和日常生活中的各种结构杆件,替代不锈钢杆件。它主要由芯轴(1)和蒙皮(2)组成,其特点是:芯轴由天然纤维复合材料组成,其纤维方向与芯轴的轴线方向基本一致,主要承受轴向载荷和弯曲载荷;蒙皮为缠绕在芯轴表面的玻璃钢,主要承受扭转载荷,同时保护芯轴,避免老化和腐蚀。






