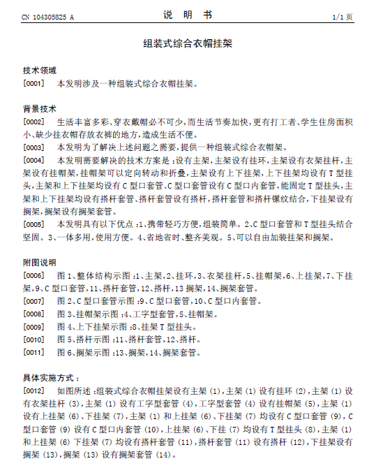
组装式综合衣帽挂架
发布时间:2015/4/8 9:11:12 阅读:
次
[发明公布] 组装式综合衣帽挂架
申请公布号:CN104305825A
申请公布日:2015.01.28
申请号:2014105840072
申请日:2014.10.16
申请人:孟中午
发明人:孟中午
地址:311800浙江省诸暨市新航路101号202室
摘要: 本发明公开了一种组装综合衣帽挂架:其特征在于设有主架(1),主架(1)设有挂环(2),主架(1)设有衣架挂杆(3),主架(1)设有工字型套管(4),工字型套管(4)设有挂帽架(5),主架(1)设有上挂架(6)、下挂架(7),主架(1)和上挂架(6)、下挂架(7)均设有C型口套管(9),C型口套管(9)设有C型口内套管(10),上挂架(6)、下挂(7)均设有T型挂头(8),主架(1)和上挂架(6)下挂架(7)均设有搭杆套管(11),搭杆套管(11)设有搭杆(12),下挂架设有搁架(13),搁架(13)设有搁架套管(14)。




