一种新型浓密机进料导流板
发布时间:2015/6/12 14:45:44 阅读:
次
[发明公布] 一种新型浓密机进料导流板
申请公布号:CN104324532A
申请公布日:2015.02.04
申请号:201410606885X
申请日:2014.10.31
申请人:烟台鑫海矿山机械有限公司
发明人:李永亭; 史胜武; 陈松梅
地址:264006山东省烟台市福山区高新技术产业区鑫海街188号
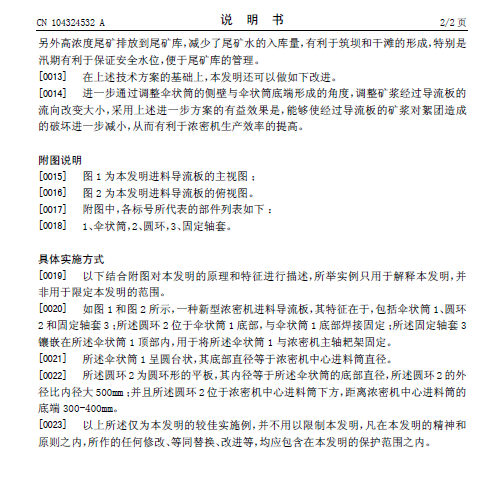
摘要: 本发明涉及一种新型浓密机进料导流板,包括伞状筒、圆环和固定轴套,所述新型浓密机进料伞状筒呈圆台状,位于浓密机中心进料筒下方,距离中心进料筒底端300-400mm处,通过固定轴套将伞状筒与浓密机主轴耙架固定,使矿浆沿着水平方向进入浓密机,矿流向四周分散,有利于形成稳定的沉降层,提高了浓密机效率,同时也防止了给矿与底流短路,提高了底流浓度,改善了脱水效果。





