一种夹头固定式螺纹调位悬空滑刃倒角器
发布时间:2015/7/3 14:34:09 阅读:
次
[发明公布] 一种夹头固定式螺纹调位悬空滑刃倒角器
申请公布号:CN104325194A
申请公布日:2015.02.04
申请号:2014105320754
申请日:2014.10.11
申请人:苏州蓝王机床工具科技有限公司
发明人:孙生强; 征茂德
地址:215163江苏省苏州市高新区科技城科创路18号B幢3楼玻璃房
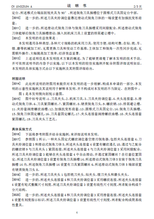
摘要: 本发明公开了一种夹头固定式螺纹调位悬空滑刃倒角器,包括夹头连接套,刀具夹持调位套和滑动式倒角刀体,所述夹头连接套设置有螺纹通孔,通过与之配合的螺纹销与刀具夹头紧固连接,所述夹头连接套与刀具夹持调位套采用间隙配合,刀具夹持调位套能够在夹头连接套中自由滑动,并通过紧固螺丝在任意位置固定,所述刀具夹持调位套设置有倒角刀具插槽,所述滑动式倒角刀体安装于倒角刀具插槽内,所述倒角刀具插槽设置有刀具紧固螺丝。本发明通用各种类型的机床用刀具,使用方便,结构可靠,在钻、钻、铣、车、镗、磨等机械加工时,无需更换刀具和变动工作基准,主体加工和倒角一次性同步完成,无需额外操作,大幅提高加工效率,经济效益显著。






