用于电泳实验的夹子
发布时间:2016/4/25 14:40:18 阅读:
次
[实用新型] 用于电泳实验的夹子
授权公告号:CN204913875U 授权公告日:2015.12.30 申请号:2015206450774 申请日:2015.08.25 专利权人:白靓 发明人:白靓
地址:028000内蒙古自治区通辽市科尔沁区邮政信箱135-08号
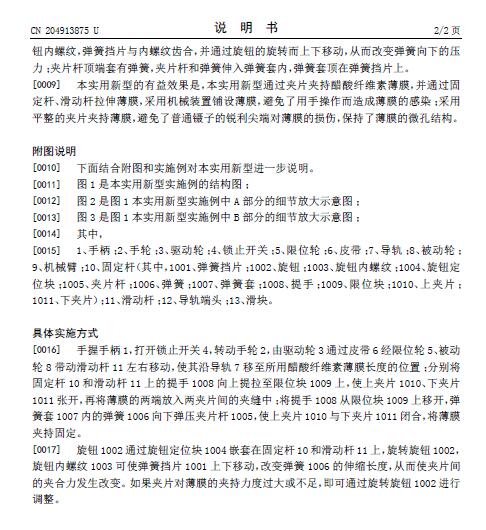
摘要: 用于电泳实验的夹子,是一种生化与分子生物学实验仪器,包括手柄、机械臂、固定杆、滑动杆、滑动杆调节装置、弹簧调节装置,主要用于在醋酸纤维素薄膜电泳实验中铺放醋酸纤维素薄膜。在醋酸纤维素薄膜的铺设过程中,为防止指纹感染,取膜时一般采用戴指套或使用镊子的夹取方式,易发生感染、损伤,造成电泳后区带扭曲、界线不清,影响分离效果。本实用新型通过夹片夹持醋酸纤维素薄膜,并通过固定杆、滑动杆拉伸薄膜,采用机械装置铺设薄膜,避免了用手操作而造成薄膜的感染;采用平整的夹片夹持薄膜,避免了普通镊子的锐利尖端对薄膜的损伤,保持了薄膜的微孔结构。







